-
[Software Engineering] Functional Modeling 이해하기: Use Case와 Activity DiagramCS/Software Engineering 2025. 10. 8. 11:51

요구사항을 정의했다고 끝이 아니다. 이제 그 요구사항을 토대로 시스템이 어떻게 동작할지를 시각화해야 한다. 이 단계에서 등장하는 것이 바로 Functional Modeling(기능 모델링)이며, 그 핵심 도구가 Use Case Diagram과 Activity Diagram이다.
Buisness Process and Use-case
우리는 고객이나 다른 직군에게서 모으고 분석하고 정의된 요구사항(Requirement)을 받게 된다. 근데 텍스트로만 되어 있으면 한계가 명확하기 때문에 시각적 표현을 만들어서 더 이해하기 쉽게 하는 과정이다.
여기서 중요한 개념이 바로 비즈니스 프로세스(Business Process)와 유스케이스(Use-case)이다. 둘이 비슷해 보이지만 스케일이 다르다.
- Business Process(비즈니스 프로세스): 이건 회사가 돌아가는 전체적인 End-to-end workflow이다. 시스템 내부 활동뿐만 아니라, 시스템 밖의 사람의 수동 작업, 회사 정책, 외부 벤더(Vendors), 심지어 규제 절차 같은 것까지 다 포함하는 훨씬 넓은 범위이다.
- Use-case(유스케이스): 시스템이 사용자에게 제공하는 서비스나 상호작용(Interactions)만을 모델링하는 것이다. 즉, 시스템이 비즈니스 프로세스의 한 부분을 지원하기 위해 뭘 해야 하는지를 설명하는 것. 범위로 따지면 'Business Process > Use-case'로 표현할 수 있으며, 포함관계가 된다.
예를 들어, 온라인 예약 시스템의
- 비즈니스 프로세스에는 고객이 웹사이트에 접속 → 예약 → 결제 → 확인 메일 수신 같은 전체 흐름이 포함된다.
- 하지만 Use Case는 이 중 예약 관리 또는 결제 처리처럼 시스템이 직접 수행해야 할 기능 단위에 초점을 맞춘다.

우리가 요구사항을 기능 모델로 바꾸는 과정은, business process들을 외부 관점에서 파악하기 위해 use-case를 개발하고, 그 유스케이스들을 모델링하기 위해 activity diagram을 만드는 순서로 진행된다.
Use cases 역할과 정의
Use case는 만들려는 시스템이 사용자에게 제공하는 서비스와 상호작용을 모델링하는 도구이다.
Use case는 설계 활동의 primary driver이다. use cases가 정해져야, 이후의 모든 UML 다이어그램 기법을 계속 이어갈 수 있는 building blocks이 된다. (가장 high level로 다른 설계의 기반이 됨)
- 비즈니스 프로세스의 개요 파악: Use case는 비즈니스 프로세스와 그 환경을 파악하는 데 쓰인다. 이는 비즈니스 프로세스에 대한 높은 수준의 개요(high-level overview)를 제공.
- 외부 관점(External Perspective): 유스케이스는 사용자가 시스템을 어떻게 사용할지, 혹은 어떻게 바라볼지를 설명해 준다. 시스템 내부 구조는 아직 숨겨두고, 겉으로 드러나는 기능만 보는 것이다.
- 기본 기능과 상호작용(interactions) 정의: 시스템의 기본 기능을 설명하는데, 이는 사용자가 무엇을 할 수 있는지와 시스템이 어떻게 응답하는지를 포함하며, 이 과정이 interactions이다.
- 시나리오와 원칙: 유스케이스는 주어진 태스크에서 사용자와 시스템 간의 상호작용 단계(interaction steps)를 보여주는 전형적인 시나리오이다. 여기서 제일 중요한 원칙은, 한 use case는 (선택된 상세 수준에서) 오직 하나의 기능만을 설명해야 한다. (보고자 하는 level에서는 하나의 기능이고, 레벨이 내려가면 하나의 기능이 아닐 수 있다)
Type of Use cases
1. 목적 (The Purpose) 기반 분류
이 분류는 유스케이스를 작성하는 목표가 무엇인지에 따라 나뉜다.
- 개요 (Overview) 유스케이스
- 특징: 요구사항에 대한 높은 수준의 개요(high-level overview)를 제공하는 데 초점을 둔다.
- 용도: 프로젝트 초기에 시스템이 제공할 핵심 기능 목록을 빠르게 파악하고 이해관계자들과 공유할 때 유용.
- 상세 (Detail) 유스케이스
- 특징: 유스케이스를 가능한 한 상세하게 문서화한다.
- 용도: 액티비티 다이어그램에 있는 control flows나 activities을 기반으로 세부 단계를 구체적으로 적을 때 사용한다.
2. 정보의 양 (Amount of Information) 기반 분류
이 분류는 유스케이스에 구현 정보가 얼마나 포함되어 있는지, 즉 추상적인지 구체적인지에 따라 나뉘어.
- 필수 (Essential) 유스케이스
- 특징: 필요한 기능을 이해하는 데 최소한으로 필수적인 이슈만 포함한다.
- 용도: 구현과는 독립적인 수준에서, 시스템이 무엇을 해야 하는지에 집중해서 순수한 요구사항을 정의할 때 사용.
- 실제 (Real) 유스케이스
- 특징: 구현을 위한 특정 단계를 포함한다.
- 용도: 구체적인 기술 스택이나 인터페이스 디테일 등을 포함해서 설계 단계에 들어갈 수 있도록 상세하게 작성할 때 사용.
여기서 Overview - Real 유스케이스를 함께 사용하는 경우는 거의 없다. 높은 수준의 개요를 제공하려고 하는데, 실제 구체적인 스펙이나 디테일을 포함한다는게 모순이기 때문이다.
Use case diagrams
Use case diagrams은 시스템의 기능과 사용자 간의 상호작용을 시각적으로 모델링.
Use case diagrams의 요소- Actors: 시스템과 상호작용하는 사용자나 외부 시스템. 사람 모양 아이콘으로 표시
- Use-case: 시스템이 제공하는 기능 하나하나. 타원으로 표시
- Associations: Actor와 Use-case의 상호작용을 나타내는 선. 실선으로 나타냄
- Subject boundary: 시스템의 범위를 나타냄. Use-case들을 둘러싸는 직사각형 상자

Use-case 간의 관계
복잡한 시스템에서는 Use-case들끼리도 관계를 맺는다. 이 관계들을 잘 모델링하면, 나중에 코드를 설계할 때도 재사용과 유연성을 높일 수 있다.
1. 일반화 (Generalizations): 클래스 다이어그램의 상속과 비슷하다. 하나의 일반화된 유스케이스가 여러 비슷한 유스케이스를 대표하고, 특수화된 유스케이스가 그 세부사항을 제공하는 방식이다.

2. 포함 (Inclusions): 여러 유스케이스 간의 공통점(을 표현하기 위해 사용된다. 반복되는 세부사항을 피하고 , 낮은 수준의 목표를 가진 하위 작업(lower-level task)을 나타낼 때 유용하다. A가 B를 include한다는 말은 A가 실행되면 B도 실행된다는 말과 같다.

3. 확장 (Extensions): 선택적인 상호작용이나 예외적인 경우(exceptional cases)를 처리할 때 사용한다. 이 관계를 사용하면 기본 유스케이스의 설명은 단순하게 유지할 수 있다.

세 관계의 차이를 간단히 정리하면,
- 일반화(Generalization): 상속처럼 공통 기능을 상위 Use Case로 묶음
- 포함(Inclusion): 반복되는 공통 절차를 다른 Use Case에서 재사용
- 확장(Extension): 예외적이거나 선택적인 흐름을 분리
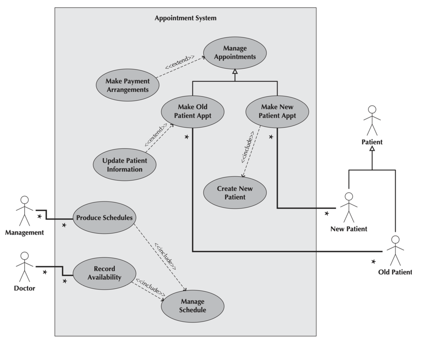
다음은 Use-case의 예시이다. Use-case들의 관계도 표시가 된 것을 볼 수 있다.

Activity Diagrams
유스케이스 다이어그램이 '무엇(What)'을 할지 보여줬다면, 이제 액티비티 다이어그램은 '어떻게(How)' 그 일이 진행되는지, 즉 활동의 순서(sequence of activities)를 보여준다.
비즈니스 프로세스 모델링
Activity Diagram은 객체와 독립적으로 행동을 모델링하고 , 어떤 종류의 프로세스에도 사용될 수 있다. 객체 지향 관점에서는 프로세스 모델링을 강화해서 약화로 여겨질 수도 있지만 , 현재 요구사항에 대해 분석가와 사용자 간의 강력한 소통 수단이 된다.
Use-case diagrams과 Activity diagrams의 관계
Use-case diagrams의 수와 Activity diagrams의 복잡도는 반비례 관계이다. Activity diagrams은 하나의 Use-case에 대해서 그려지기 때문에 Activity diagrams의 복잡도가 증가하면 소수의 Use-case가 복잡해지는 것이고 반면에 Activity diagrams의 복잡도가 낮아지면 다수의 Use-case가 단순해지는 trade-off 구조이기 때문이다. 이 선택은 시스템에 따라서 다르게 된다.
Acitivity diagrams의 주요 요소
- 액션/활동 (Action or Activity): 특정 비즈니스 목적으로 수행되는 행동. '동사 + 명사'로 이름 지음 (예: Get Patient Information). 활동은 세분화 가능하지만 액션은 불가.
- Control flow: 실행 순서를 나타냄
- Object Flows: 객체의 흐름을 모델링함
- Object Nodes: 한 활동에서 다른 활동으로의 정보 흐름을 나타냄
- Control Nodes: 흐름을 제어하는 7가지 유형의 노드
Control Nodes: 흐름을 제어하는 7가지 노드

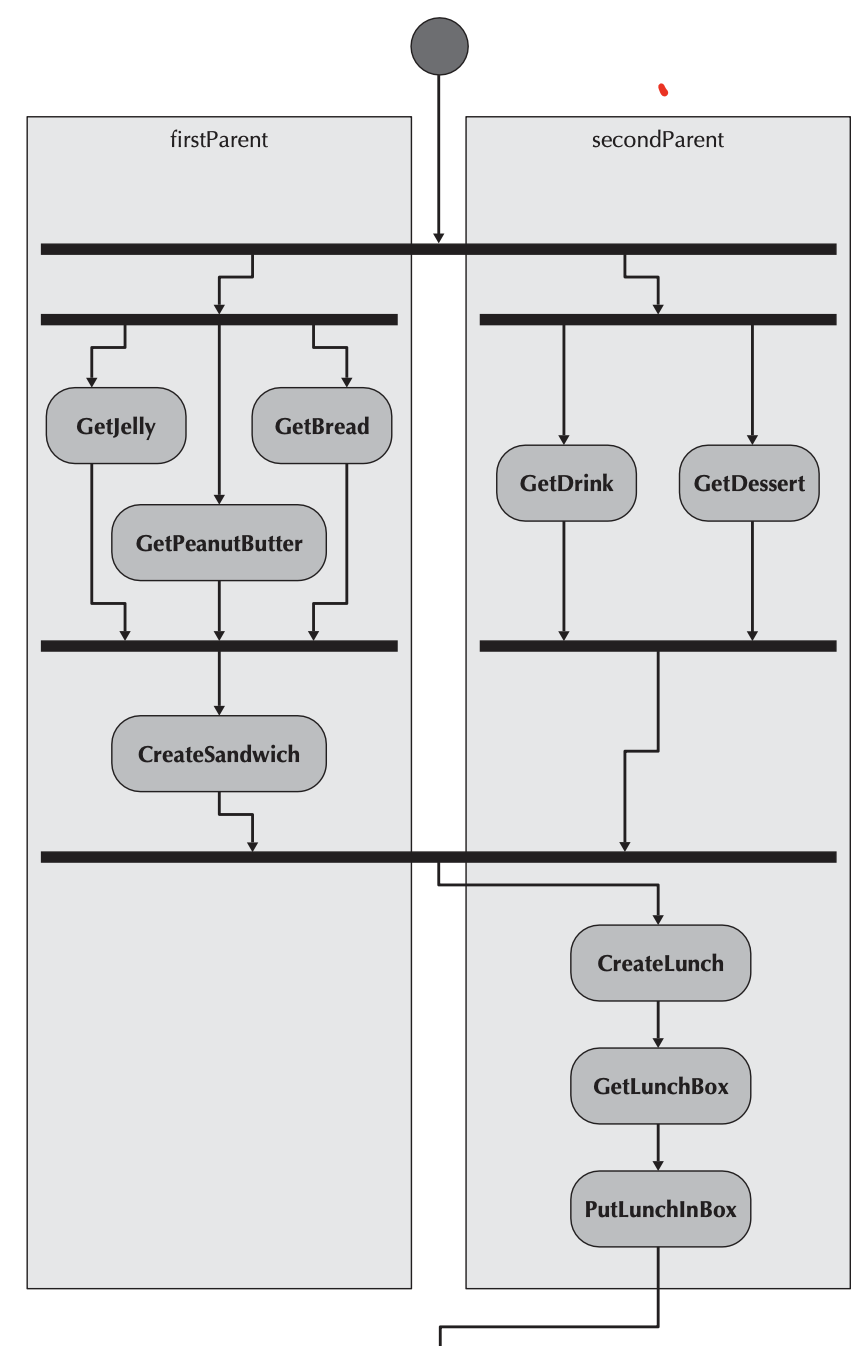
Acitivity diagrams의 예시

appointment system의 Use-case diagram을 보자. 보통 주요한 Use-case에 대해서 activity diagrams를 그린다. 여기서는 Manage Appointments에 대해서 그려보자.

Swimlanes: 책임 할당
액티비티 다이어그램에 Swimlanes을 추가하면, 누가 그 활동을 수행하는지 책임(responsibility)을 할당할 수 있다. 이는 객체 또는 개인 간의 역할 분리(separation of roles)를 나타내며, 수평 또는 수직으로 그릴 수 있다. 책임 분리를 통해 병렬적으로 처리가 가능하고 효율성이 증가한다.

결론: 두 다이어그램의 역할
- 유스케이스 다이어그램: 시스템의 기능적 범위와 사용자 역할을 정의하는 것. (시스템의 무엇(What))
- 액티비티 다이어그램: 그 기능들이 어떤 순서와 규칙으로 처리되는지 비즈니스 흐름을 명확히 하는 것. (프로세스의 어떻게(How))
출처: 경북대학교 손정주 교수님, “소프트웨어설계” 강의 자료
'CS > Software Engineering' 카테고리의 다른 글